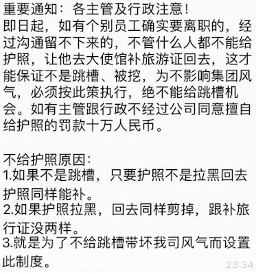
菲律宾有公司为防止员工跳槽,要求凡是离职员工,都不给护照,自己去大使馆补旅行证回去。
提醒:
①不管什么原因扣押护照是违法行为,如果遇上因为离职不给护照的原因,可到菲律宾劳工部投诉该公司劳工部地址: Department of Labor and Employment (DOLE) Building, Muralla Wing cor. General Luna St., Intramuros, Manila, 1002, Philippines 热线电话:1349
② 现在大使馆可以补办护照,不需要办理旅行证回国。在国外护照到期或者丢失,向中国驻在国的使领馆办理护照换领。
法律依据:
《中华人民共和国护照法》
第十一条 有下列情形之一的,护照持有人可以按照规定申请换发或者补发护照:
(一)护照有效期即将届满的;
(二)护照签证页即将使用完毕的;
(三)护照损毁不能使用的;
(四)护照遗失或者被盗的;
(五)有正当理由需要换发或者补发护照的其他情形。
护照持有人申请换发或者补发普通护照,在国内,由本人向户籍所在地的县级以上地方人民政府公安机关出入境管理机构提出;在国外,由本人向中华人民共和国驻外使馆、领馆或者外交部委托的其他驻外机构提出。定居国外的中国公民回国后申请换发或者补发普通护照的,由本人向暂住地的县级以上地方人民政府公安机关出入境管理机构提出。
公司我就不说是什么公司了?也不说其它!
关于电力2实名制卡的事情是这样的!
大楼没有发公告 只是通知每个公司去换实名制有芯片的ID卡!有VIP的是不用打卡的! 我希望那个大楼可以发一个公告!让大家安心!莫名其妙的就开始安装芯片ID!让人怀疑!而且帕赛某某大楼那边也是这样搞 莫名其妙叫你去办理ID,VIP不用!

No comments:
Post a Comment